〒141 - 0022 東京都品川区東五反田5-21-13 新池田山マンション307
TEL:03-3441-8267 FAX:03-3441-8268
✉️
2026年02月10日2024年06月26日
Update
Renewal
ホーム
会長挨拶
東京都教育会の活動
提 言
省庁への要望
事務局
教育研究・実践論文
令和7年度 受賞した優秀論文
令和7年度 優秀賞表彰式の様子
最新教育情報
気になる教育情報
特色ある園・学校の紹介
お薦めBooks
当会概要・入会案内
概 要
綱 領
規 約
事業計画
役員名簿
入会案内
総会資料
リンク一覧
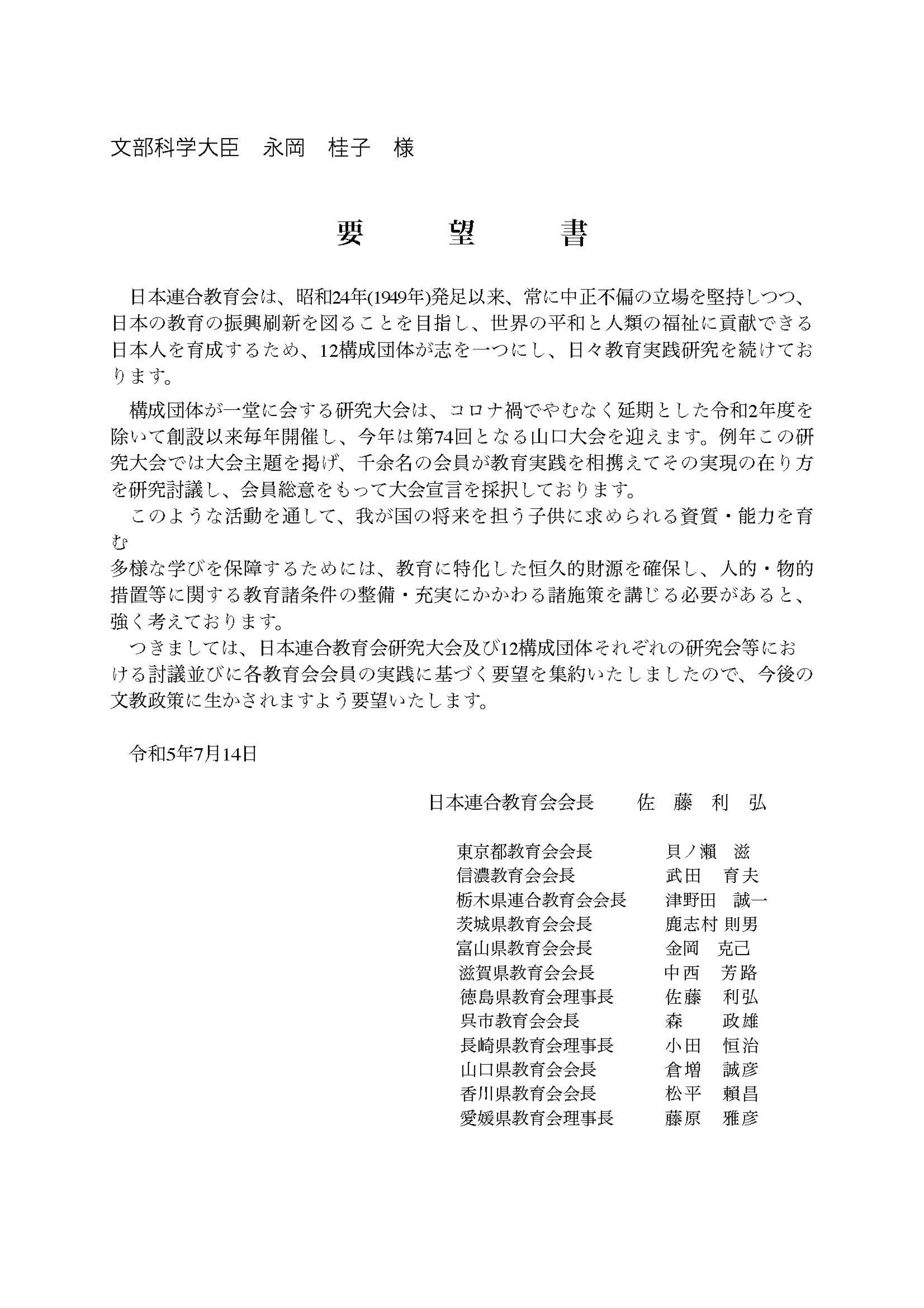
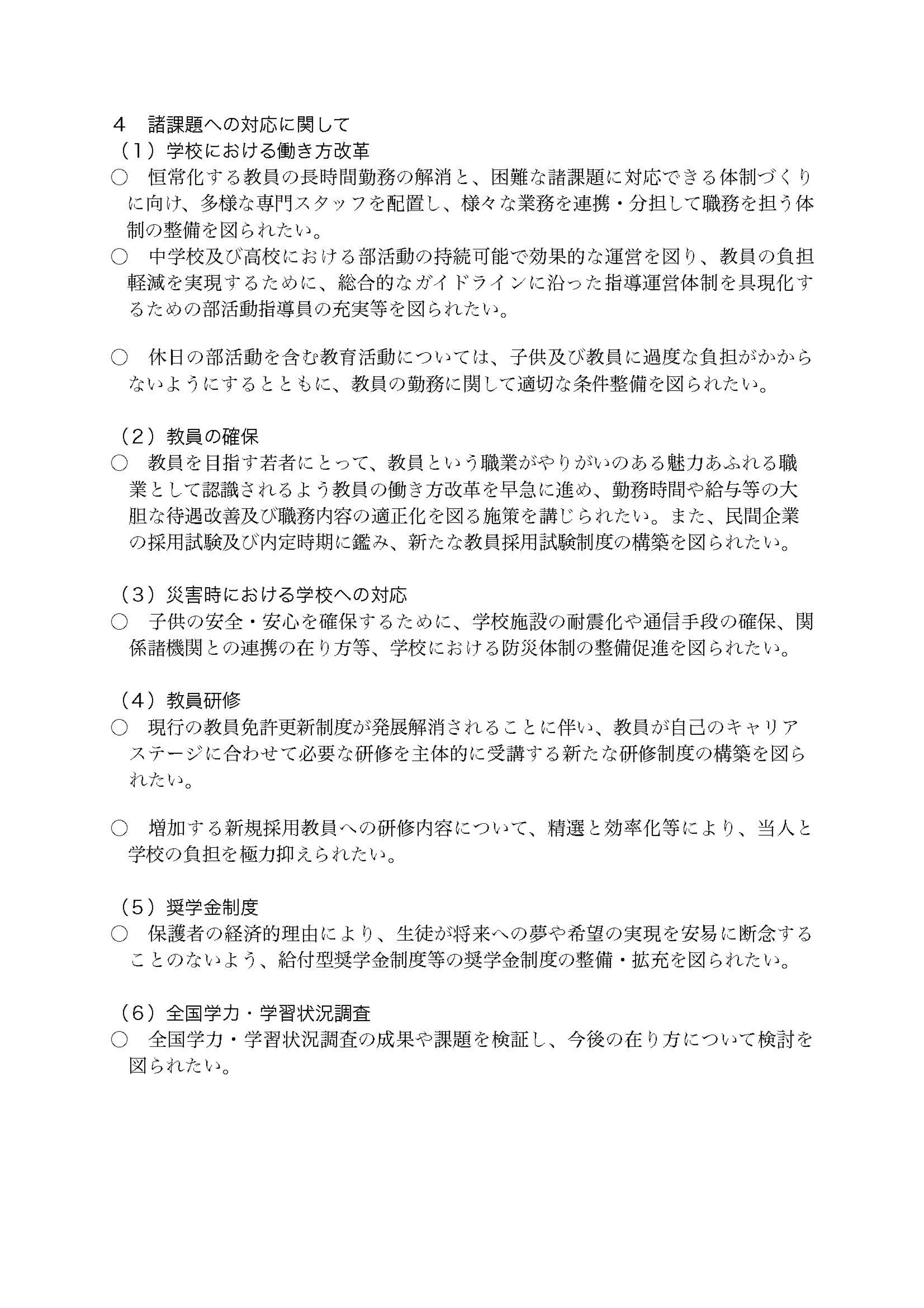
● 省庁への要望 ●
Copyright(C) 2017〜2026 東京都教育会. All rights reserved.